Der geduldige Opa und das rote Fahrrad
Stell dir das Bild vor: Ein kleiner Junge, ich, auf einem knallroten Fahrrad mit weißen Reflektoren, das viel zu groß für mich wirkt. Neben mir mein Opa, ein Mann mit einem sanften Bauch, einer duftenden Pfeife im Mundwinkel und einem stoischen, unendlich geduldigen Blick. Unser erster Versuch, tags zuvor mit meinem gestressten Vater, endete in Tränen. Ich spürte seinen Druck, seine heimliche Eile, und jedes Wackeln meiner Lenkstange fühlte sich wie ein persönliches Versagen an.
Doch Opa? Ihn brachte nichts aus der Ruhe. Nicht die Stürze, nicht die Tränen der Verzweiflung – nicht einmal die Neuigkeit, dass sich Oma Hilda neulich in ihren schweißtreibenden Yogalehrer verliebt hatte. Er rauchte einfach seine Pfeife, musterte die Situation und sagte nur: “Der Einzige, der dir hilft, bist du selbst. Ich halte dich nur fest, damit du es auch weißt.” Nach 30 Minuten mit ihm im Park, zwischen dem Zwitschern der Spatzen und dem Duft von nassem Gras, konnte ich fahren. Voilà! Und ein Eis hat er mir dann auch noch gekauft.
Die Quintessenz: Lernen ist eine psychologische Meisterleistung, keine pädagogische. Genau hier setzt “learn!” an.
Die Architektur des Verstehens: Mehr als nur ein Chatbot

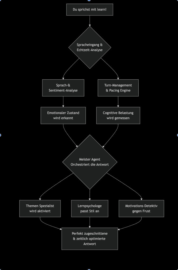
“learn!” ist kein simpler Chatbot, sondern ein Multi-Agenten-System, das wie ein hochspezialisiertes Team aus Lehrern, Psychologen und Motivatoren in Echtzeit für dich arbeitet. Das folgende Diagramm zeigt, wie deine Stimme und deine Worte dieses System zum Leben erwecken.
Die Technologie hinter der Magie: Wenn deine Stimme zum Steuersignal wird
Was im Diagramm “Sprach- & Sentiment-Analyse” heißt, ist ein technologisches Meisterstück. Hier passiert in Millisekunden, was dein Opa instinktiv tat: Dein emotionaler Zustand wird präzise erfasst.
Die Wissenschaft der Stimmanalyse:
Deine Stimme ist ein komplexes physikalisches Signal – eine “komplexe Schwingung” . Die KI von “learn!” dekonstruiert diese Schwingung in ihre Einzelteile:
- Tonhöhe: Steigt sie an (Unsicherheit, Stress)? Fällt sie (Enttäuschung, Resignation)?
 - Rhythmus & Sprechtempo: Wird es hektisch (Überforderung) oder ziehend (Lustlosigkeit)?
 - Lautstärke & Spektrale Eigenschaften: Die KI erkennt mikroskopische Veränderungen, die das menschliche Ohr nie wahrnehmen könnte .
 
Maschinelles Lernen übersetzt Akustik in Emotionen:
Diese akustischen Merkmale werden in Echtzeit von Machine-Learning-Modellen analysiert, die mit tausenden Stunden emotionaler Sprachdaten trainiert wurden . So wird aus einem technischen Signal ein emotionales Feedback: “Achtung, der Nutzer zeigt erste Anzeichen von Frustration. Seine kognitive Belastung nähert sich einem kritlichen Schwellenwert.”
Die Kunst des perfekten Timings: Turn-Management & Pacing
Das “Turn-Management” im Diagramm entscheidet, wann und wie das System reagiert. Es ist der Dirigent, der sicherstellt, dass die Intervention nicht nur inhaltlich, sondern auch zeitlich perfekt sitzt.
- Turn-based vs. Real-Time: In einem rein “rundenbasierten” System (turn-based) würde die KI einfach auf deine Texteingabe warten. In “learn!” verschmilzt beides zu einem Echtzeit-Adaptivsystem . Die KI hört nicht nur auf das, was du sagst, sondern auch darauf, wie und wann du es sagst.
 - Der “Flow”-Detektor: Die Pacing-Engine überwacht kontinuierlich deine Engagement-Kurve. Ein plötzliches Zögern, ein Seufzer, eine schnelle, abgehackte Antwort – all das sind Signale. Erkennt das System, dass du in einem “Flow-Zustand” bist (tief konzentriert, hoch motiviert), wird es nicht unterbrechen. Spürt es jedoch, dass du abdriftest, kann es proaktiv eingreifen, genau wie dein Opa, der dir zur rechten Zeit ein aufmunterndes Wort gab.
 
Eine Szene im Park: Wo Technologie auf Menschlichkeit trifft
Stell dir vor, du sitzt an einem frühen Frühlingsnachmittag in einem Park. Die ersten Knospen spitzen an den Kastanienbäumen hervor, und die Luft ist erfüllt vom geschäftigen Gezwitscher der Meisen, die nach Material für ihre Nester suchen. Die Sonne steht schon tief und taucht alles in ein warmes, goldenes Licht. In dieser friedlichen Atmosphäre versuchst du, Italienisch zu lernen, und verzweifelst an der Aussprache des rollenden “r”.
- Signal-Empfang: Du sagst frustriert in dein Headset: “Das kriege ich nie hin!” Deine Stimme ist angehoben, leicht zittrig. Im Hintergrund zwitschern die Vögel weiter.
 - Echtzeit-Analyse: Die Stimmanalyse erkennt die Frustration in deiner Stimmlage. Die Turn-Engine merkt an deinem schnellen, abgehackten Satz, dass du in System 1-Denken verfallen bist (impulsiv, emotional) – genau wie ich damals mit meinem Vater.
 - Agenten-Aktivierung:
- Der Lernpsychologe schlägt vor: “Nutzer muss von System 1 zu System 2 wechseln. Breche die Aufgabe runter, schaffe eine Pause der Ruhe.”
 - Der Sprachprofessor (Themen-Spezialist) liefert den fachlichen Inhalt: “Konzentrieren wir uns nur auf die Zungenstellung, nicht auf das ganze Wort.”
 - Der Motivations-Detektiv steuert den emotionalen Rahmen: “Validiere den Frust, aber lenke ihn in eine konstruktive Richtung, weg vom sozialen Druck.”
 
 - Synthese durch den Meister-Agenten: Der Meister-Agent verpackt all das in eine einzige, harmonische Antwort. Die Stimme aus deinem Headset ist so ruhig und gelassen wie die meines Opas:
“Ich höre, dass das gerade echt frustrierend ist. Das ist völlig normal! Lass uns einen Schritt zurückgehen und es ganz langsam angehen, so, als hätten wir alle Zeit der Welt. Stell dir vor, du würdest schnarchen – genau diese entspannte, fast schon träge Bewegung braucht deine Zunge. Probier es doch mal nur damit, ohne das ganze Wort. Der Ton macht’s, nicht die Geschwindigkeit.“ 
Vom sozialen Druck zur persönlichen Freiheit
Beim Schwimmenlernen war die Motivation eine Mischung aus Peinlichkeit (“Alle anderen konnten es schon”) und der Sehnsucht, einfach dazuzugehören. Jedes Mal, wenn die Klasse schwimmen ging, hatte ich plötzlich “Schnupfen”. Das war auf Dauer blamabel. “learn!” versteht diesen sozialen Druck. Es hilft dir nicht nur, die Technik zu lernen, sondern auch, die Angst vor der Blamage zu überwinden, indem es einen sicheren, privaten Raum schafft, in dem Stürze und Fehler einfach dazugehören.
Und genau hier liegt das Problem für so viele Schüler in Mathe: “Wozu brauche ich das später überhaupt?” Wo ist der Opa, der einem geduldig den lebensnahen Nutzen zeigt? “learn!” ist dieser Opa. Es verbindet abstrakte Formeln mit deiner Welt, ob du nun wissen willst, wie man Zinseszinsen berechnet, um deine ersten Aktien zu kaufen, oder wie die Statistik hinter deinem Lieblingssport funktioniert.
Ein Blick in die Zukunft der Technologie
Was heute wie Magie erscheint, ist erst der Anfang. Die Technologien der Stimmanalyse und des adaptiven Lernens werden ständig weiterentwickelt, getrieben von Fortschritten in neuronalen Netzen und Deep Learning. Die Zukunft von “learn!” ist ein System, das nicht nur reagiert, sondern vorausahnt – das deine individuellen Lernmuster über Monate hinweg versteht und dir genau dann die richtige Herausforderung bietet, wenn du bereit dafür bist.
Die größte Herausforderung ist dabei nicht die Technik, sondern die Ethik. Jedes Stimm-Snippet wird anonymisiert und streng nach Datenschutzgrundverordnung verarbeitet. Die KI ist ein Werkzeug, dessen einziger Zweck es ist, dich zu ermächtigen – niemals, dich zu bewerten oder zu ersetzen.
Die Brücke zwischen dem geduldigen Opa und der Hightech-KI ist geschlagen. Es geht nicht mehr um die Frage, ob Maschinen uns verstehen können, sondern darum, wie wir diese Fähigkeit nutzen, um das tief menschlichste aller Bedürfnisse zu erfüllen: das Verlangen, zu wachsen und dazuzulernen.
